Quienes somos

Breve historia
Nuestra organización nació en 1995 como Fundación Desarrollo y Asistencia
Empezamos nuestro voluntariado primero en hospitales, acompañando a personas enfermas y solas. Con el tiempo empezamos a acompañar a personas mayores en sus domicilios y en residencias; y después incorporamos el acompañamiento a personas con discapacidad intelectual y el acompañamiento a personas sin hogar, llegando finalmente el apoyo a menores en riesgo de exclusión social por fracaso escolar.
En febrero de 2020 nos convertimos en Nadiesolo, una nueva forma de identificar fácilmente nuestra misión a través de nuestra marca.
Nadiesolo de un vistazo
Horas de acompañamiento
Personas voluntarias
Personas acompañadas
Datos del 2024
Datos relevantes
La Fundación Desarrollo y Asistencia se constituyó el 4 de diciembre de 1998. Es una Fundación Benéfico Social por Orden Ministerial desde el 9 de abril de 1999. Está inscrita en el Registro de Fundaciones del Ministerio de Justicia -28/1098- y en el Registro de Entidades de Acción Social de la Comunidad de Madrid -E1770.7-.
Somos miembros de:
También participamos en:
Gobierno
EL PATRONATO
El Patronato es el órgano de gobierno y representación de Nadiesolo Voluntariado. Es el principal responsable del cumplimiento de la misión y de la gestión eficiente de los recursos.
Actualmente, está compuesto por 13 miembros.

Gustavo Ron García
Presidente
Miembro del Patronato desde 2010. Especialista en Turismo y Gestión Hotelera. Estudió Profesorado Mercantil y Gerencia Hotelera, trabajó como ejecutivo de empresas turísticas y como profesor universitario. Su actividad profesional ha estado vinculada al sector. Fue Consejero Delegado de Hoteles Husa. Más adelante fundó la compañía Café & Té. Miembro del Comité Ejecutivo de la Fundación.

Elvira Bernaldo de Quirós González
Vocal
Miembro del Patronato desde 1998. Licenciada en Ciencias Químicas y Diplomada en Magisterio por la UCM. Ha sido vocal en la Junta Directiva y Directora del Área de Voluntariado durante 25 años, así como responsable del programa de Acompañamiento a Mayores en Domicilio de la ONG. Miembro del Comité Ejecutivo de la Fundación.

Javier de Echánove Ravelló
Vocal
Miembro del Patronato desde 2002. Doctor Ingeniero del ICAI y Licenciado en Informática. Desarrolló su carrera profesional en IBM España, Portugal y Reino Unido, donde ocupó diferentes cargos como Chief Information Officer y responsable de Sistemas de Información. Actualmente es el Responsable del Programa de Acompañamiento en Hospitales y Director de Servicios Generales de la ONG.

Magdalena Hernández Vara
Vocal
Miembro del Patronato desde 2017. Licenciada en Ciencias Económicas. Trabajó en el Instituto Nacional de Estadística y tiene una larga experiencia en la Gestión y Dirección de Organizaciones y en la Dirección de Recursos Humanos. Es miembro del Comité Ejecutivo de la Fundación y Responsable del programa de Acompañamiento a Mayores en Residencias.

Francisco Javier Orejana Redondo
Vocal
Miembro del Patronato desde 2017. Ingeniero Técnico de Telecomunicación y Licenciado en Ciencias Físicas. Trabajó en diversas empresas del sector de las telecomunicaciones, principalmente en Telefónica donde dirigió la Gerencia de Gestión Económica en la Dirección General de Operaciones. Los últimos 11 años de su profesión los ha dedicado a la docencia en el Colegio Retamar. Es voluntario en el Programa de Acompañamiento en Hospitales de la ONG.

Rocío Peris Hueso
Vocal
Miembro del Patronato desde 2019. Licenciada en Derecho, Máster en Propiedad Industrial, Intelectual y Abogada de la Rota. Tiene una amplia experiencia como consultora en la propiedad industrial e intelectual. Es la responsable de desarrollo de negocio en PONS IP, liderando el área comercial nacional e internacional de la compañía. Colaboradora habitual de los medios de comunicación como experta en su materia, participa habitualmente en conferencias y seminarios

Mª Ángeles González Galán
Vocal
Miembro del Patronato desde 2019. Doctora en Ciencias de la Educación y profesora Titular de la UNED. Ha desempeñado distintos cargos de Gestión Universitaria y ha sido miembro del Consejo de Redacción de varias revistas educativas. Es autora de varios libros y artículos sobre educación y participante habitual de Congresos, simposios y mesas redondas. Actualmente es la Delegada del Rector para el Proyecto ALUMNI y Miembro del Grupo de Investigación Educación Superior Presencial y a Distancia. (ESPYD)

Luis Villalba González de Castejón
Vocal
Miembro del Patronato desde 2019. Economista, Actuario, especialista en Marketing por la AMA de Nueva York y graduado en el European Center for Executive Development en CDEP INSEAD. Desarrolló su carrera profesional en varias Compañías de Seguros en funciones de gestión. Los últimos 6 años de profesión como Director General de Eurapco AG. en Zurich, Suiza. Es voluntario en el Programa de Acompañamiento en Hospitales de la ONG.

María del Mar Alberti Ausejo
Vocal
Miembro del Patronato desde 2020. Ha desarrollado toda su carrera en el sector financiero. Doble Grado en Administración y Dirección de Empresas (ICADE E-4 Francia), Executive MBA por el Instituto de Empresa y Master en Filosofía de la Universidad Francisco de Vitoria. Tras trabajar 10 años en Banca de Inversión, se orientó hacia el asesoramiento patrimonial, al que ahora dedica su actividad desde Ailara Capital, empresa que fundó en 2008.

Jaime Casanueva Camins
Vocal
Miembro del Patronato desde 2020. Especialista en creación y gestión de empresas de Artes Gráficas. Licenciado en Derecho por la Universidad Complutense y Máster en Dirección General por el IESE. Su actividad laboral se desarrolló como Director General del grupo TF. Fue Presidente de IMSA y posteriormente fundó y fue Presidente de DRIMPAK.

Miren Polo de Lara
Vocal
Miembro del Patronato desde 2021. Ingeniero Industrial por la ETSIIM, executive MBA por el IE. Con más de veinte años de experiencia en desarrollo y gestión de equipos responsables de proyectos en los campos de Cambio Organizacional, Transformación Digital y Tecnologías de la Información y Comunicaciones en grandes empresas y para el Gobierno de España. Es Co-Presidenta de Professional Women Network Madrid donde trabaja para el reconocimiento del talento y la promoción de la mujer profesional

Joaquín Botella Lorenzo
Vocal
Miembro del Patronato desde 2023. Titulación de Piloto de Transporte de Línea Aérea. Durante sus casi 40 años de vida laboral, la mayor parte en Iberia, ha sido piloto, instructor e inspector, retirándose como Comandante de A340/350 con más de 23.000 horas de vuelo. Es voluntario y coordinador en el Programa de Acompañamiento en Domicilio.

Mariano Rodriguez
Vocal
Miembro del Patronato desde 2023. Lleva trabajando en comunicación y medios audiovisuales desde 1998. Actualmente es el CEO de Mediapro Events. De 2010 a 2013 puso en marcha y codirigió Marca TV. En 2011 fue director de Medios y Regidor General de la Jornada Mundial de la Juventud en Madrid. Entre 2014 y 2019 fue responsable y Productor Ejecutivo de Real Madrid TV. Es miembro de la Junta Directiva de AEVEA.

Conchita Arjona
Secretaria del Patronato – No Vocal
COMITÉ EJECUTIVO
Gustavo Ron García
Elvira Bernaldo de Quirós González
Magdalena Hernández Vara
Secretaria del CE: Isabel Antúnez Cid
COMISIONES DELEGADAS
AUDITORÍA
Gustavo Ron García
Magdalena Hernández Vara
Mª Mar Alberti Ausejo
Miren Polo de Lara
NOMBRAMIENTOS Y RETRIBUCIONES
Gustavo Ron García
Javier Orejana Redondo
Elvira Bernaldo de Quirós González
RELACIONES INSTITUCIONALES Y CAPTACIÓN DE FONDOS
Gustavo Ron García
Rocío Peris Hueso
Mª Ángeles González Galán
Mª Mar Alberti Ausejo
Jaime Casanueva Camins
SUPERVISIÓN RESULTADOS FUNDACIONALES
Elvira Bernaldo de Quirós González
Javier de Echánove Ravello
COMPLIANCE OFFICER
Luis Villalba González de Castejón
Transparencia y buen gobierno
En Nadiesolo – Fundación Desarrollo y Asistencia – estamos comprometidos con la transparencia y buen gobierno.
Contamos con un Código de Buen Gobierno que plasma los principios y normas que rigen el gobierno de Nadiesolo. Este Código permite a su vez mejorar la gestión y transparencia de la organización en sus relaciones internas y externas con la sociedad en general.
Consideramos un pilar fundamental la transparencia de toda nuestra actividad y organización. Publicamos anualmente y revisamos:
- La información necesaria para conocer la Fundación, fines, programas y los beneficiarios de nuestra actuación.
- Los estatutos sociales, así como la composición de los órganos de gobierno y equipo directivo.
- Las cuentas anuales y la memoria de actividades, así como el informe de auditoría y cualquier otra información relevante.
- Las políticas de Transparencia, Comunicación, RRHH y Prevención de Riesgos Laborales, Igualdad, Protección de Datos y RSC.
NOS AVALA

Contamos con el sello de la Fundación Lealtad, que nos acredita como ONG que cumple con los Principios de Transparencia y Buen Gobierno.
POLÍTICAS
Con las políticas definimos nuestras normas de actuación, poniendo de manifiesto los principios aplicables a la organización en cada campo.
Datos económicos
ORIGEN DE LOS FONDOS 2024

DESTINO DE LOS FONDOS 2024 POR PROGRAMAS

MEMORIAS ANUALES
Memoria Anual 2024
Memoria Anual 2023
Memoria Anual 2022
CUENTAS ANUALES
Cuentas anuales 2025
Cuentas anuales 2024
Cuentas anuales 2023
Equipo de Nadiesolo
COMITÉ DE DIRECCIÓN
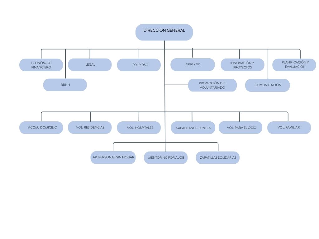
ORGANIGRAMA

EQUIPO

Isabel Antúnez
Directora General

Magdalena Hernández
Recursos Humanos

Luis Villalba
Voluntariado en Hospitales

Violeta Jaraquemada
Comunicación

Conchita Arjona
Finanzas y Jurídico

Javier Echánove
Sistemas y Voluntariado en hospitales

Mar Garrido
Proyectos, Relaciones institucionales y Mentoring for a job

Carlos López
Sistemas

Mª José Sierra
Planificación y Evaluación

Sara Fernández
Redes Sociales

Luz Egido
CRM

María del Valle Pinaglia
Voluntariado

Pily Mañeru
Voluntariado

Lucía Sanchez
Proyectos

Teresa García
Acompañamiento en Domicilio

Vicki Piñero
Voluntariado en Residencias

Rosa Acebes
Voluntariado en Hospitales

Javier Orejana
Voluntariado en Hospitales

Mercedes Álvarez
Voluntariado para el ocio, Zapatillas solidarias y Formación

María Esteban
Voluntariado para el Ocio

María Alonso
Voluntariado Familiar

Tomás Cardalliaguet
Sabadeando Juntos

Jose Mª Maguregui – Magu
Personas sin hogar
Y además, las más de 2.500 personas voluntarias que hacen posible el buen desarrollo de Nadiesolo